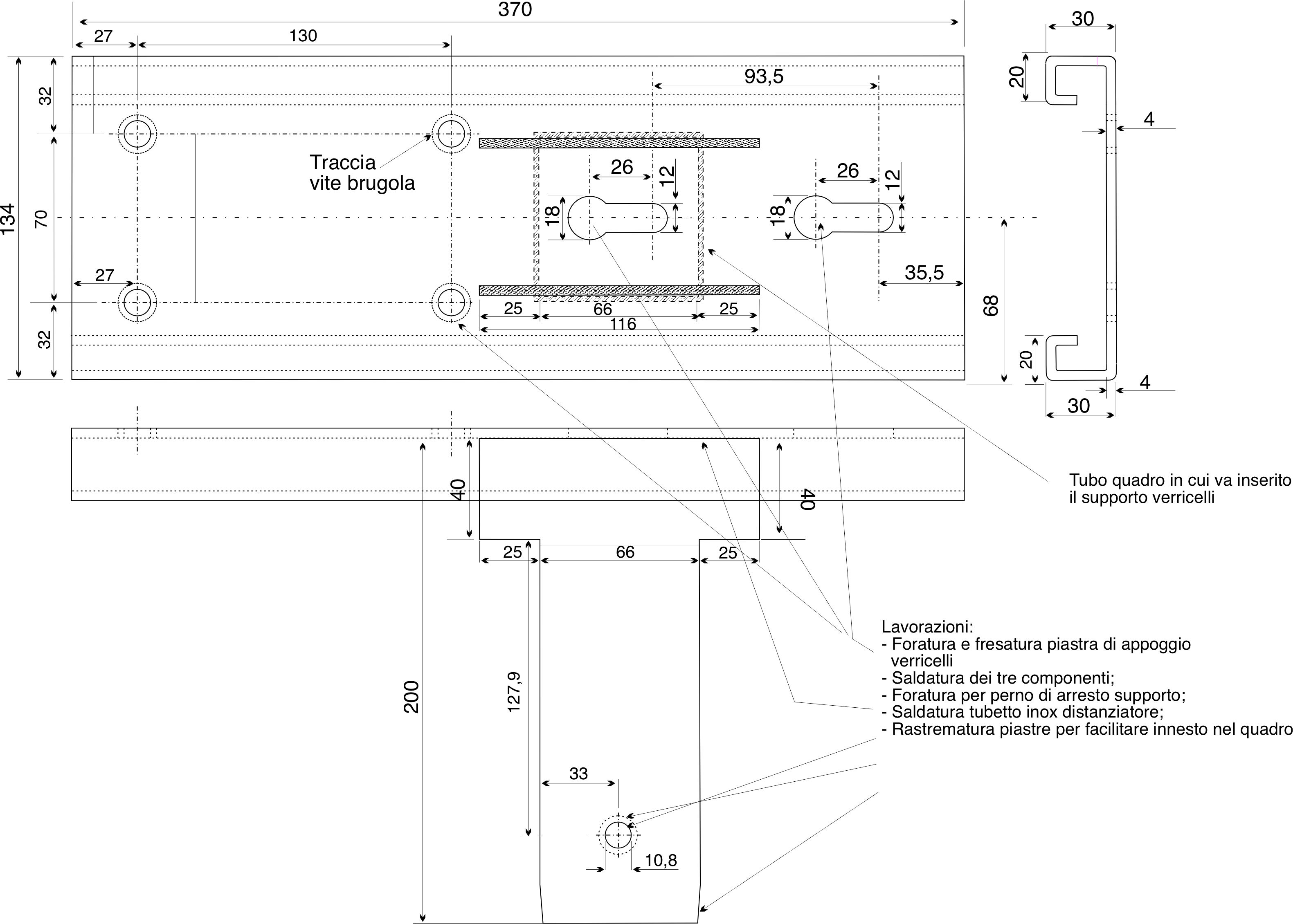
Prendendo spunto dal recente post di Ale 70 e a beneficio di chi volesse apportare la modifica su carrelli dotati di piantone quadrato da 70 mm. facendo realizzare il manufatto da una officina attrezzata, posto due schizzi quotati facenti parte del progetto da me realizzato a suo tempo:

COMUNICAZIONE IMPORTANTE
Per accedere al forum in maniera completa É NECESSARIO EFFETTUARE NUOVAMENTE L'ISCRIZIONE
Per motivi di sicurezza il vostro primo messaggio dovrà essere approvato quindi attendete che venga fatto prima di inserirne altri
Grazie per la comprensione







